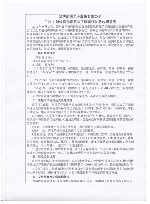
½ðÊÀºÀ

»¶Ó­»á¼û½ðÊÀºÀ¹Ù·½ÍøÕ¾
¼Æ»®½â¾öר¼Ò | ¹ÉƱ´úÂ룺002630
¹«Ë¾ÐÂÎÅ| ÐÐÒµ×ÊѶ| µ³½¨¶¯Ì¬| ͨ¸æÍ¨Öª
½ðÊÀºÀ2019Äê¶ÈÇéÐÎÐÅÏ¢¹ûÕæÄÚÈÝ
2019-04-30

Ò»¡¢»ù´¡ÐÅÏ¢£º

 1¡¢µ¥Î»Ãû³Æ£º½ðÊÀºÀ

2¡¢ÄÉ˰ÈËʶÓÖÃû£º91510300762306858F

3¡¢¹«Ë¾ÈÏÕæÈË£ºÀèÈʳ¬

4¡¢Éú²úµØÖ·£º×Ô¹±Êаå²Ö¹¤ÒµÔ°ÇøÈÙ´¨Â·66ºÅ

             ×Ô¹±Êаå²Ö¹¤ÒµÔ°ÇøÁúÏç´óµÀ68ºÅ

5¡¢ÁªÏµ·½·¨£º0813-4735693

6¡¢Éú²úı»®ÄÚÈÝ£º¹øÂ¯²¿¼þ

7¡¢Éú²úı»®¹æÄ££º20000¶Ö


  ¶þ¡¢ÅÅÎÛÐÅÏ¢£º


1.jpg

2.jpg4.jpg5.jpg

Èý¡¢·ÀÖÎÎÛȾÉèÊ©µÄ½¨ÉèºÍÔËÐÐÇéÐΣº

1¡¢ÎÛȾÎïÖÎÀíÉèÊ©Ã÷ϸ

ÐòºÅ

ÎÛȾÎïÃû³Æ

ÎÛȾÎïÖÎÀíÉèÊ©

ÊÂÇé״̬

±¸×¢

1

·ÏË®

100m?»¯·à³Áµí³Ø

Õý³£


2

º¸½ÓÑ̳¾

º¸½ÓÑ̳¾Îü³¾Æ÷

Õý³£


3

·Û³¾

Á½Ì¨²¼´ü³ý³¾Æ÷

Õý³£


4

±½ÏµÎï

»îÐÔ̼Îü¸½×°ÖÃ

Õý³£


2¡¢Äê¶È»·±£¼à²â±¨¸æ

¢Å¡¢ÇéÐμà²â±¨¸æ

¢Æ¡¢·øÉäÇéÐμà²â±¨¸æ

Ïê¼û¸½¼þ1£ºÄê¶È¼à²â±¨¸æ

ËÄ¡¢½¨ÉèÏîÄ¿ÇéÐÎÓ°ÏìÆÀ¼Û¼°ÆäËûÇéÐα£»£»£»£»£»¤ÐÐÕþÔÊÐíÇéÐΣº

1¡¢½¨ÉèÏîÄ¿ÇéÐÎÓ°ÏìÆÀ¼Û

6.jpg7.jpg8.jpg9.jpg10.jpg11.jpg12.jpg13.jpg14.jpg15.jpg16.jpg17.jpg18.jpg19.jpg20.jpg21.jpg22.jpg23.jpg24.jpg25.jpg

2¡¢½¨ÉèÏîÄ¿ÑéÊÕÅú¸´

26.jpg27.jpg28.jpg29.jpg30.jpg31.jpg32.jpg33.jpg34.jpg35.jpg

Î塢ͻ·¢ÇéÐÎʹÊÓ¦¼±Ô¤°¸

Ïê¼û¸½¼þ2£º½ðÊÀºÀÍ»·¢ÇéÐÎʹÊÓ¦¼±Ô¤°¸ÄÚÈÝ

36.jpg37.jpg

Áù¡¢ÐÐÕþ´¦·Ö¼°Õû¸ÄÇéÐα¨¸æµÈÐÅÏ¢

ÎÞ

¸½¼þ¶þ£º1¡¢½ðÊÀºÀÄÜÔ´  Î£º¦ÆÀ¹À.doc

¸½¼þÒ»£º2¡¢·øÉä¼à²â±¨¸æ.pdf

¸½¼þÒ»£º1¡¢ÇéÐμà²â±¨¸æ.pdf

¸½¼þ¶þ£º3¡¢½ðÊÀºÀÍ»·¢ÇéÐÎʹÊÓ¦¼±Ô¤°¸.doc

¸½¼þ¶þ£º2¡¢½ðÊÀºÀÄÜÔ´  ×ÊÔ´ÊÓ²ì.doc


?
ÍøÕ¾µØÍ¼